支持向量机学习交易者 - MetaTrader 5 专家

下面的 EA 交易示例(“svmTrader”)是为了展示支持向量机学习工具的典型使用而编写的(支持向量机学习工具的副本可以从MQL5 市场)。该 EA 交易的工作原理如下:
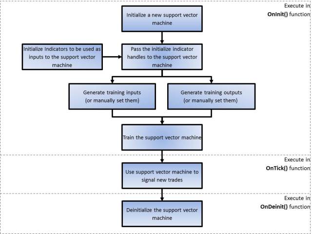
使用 svMachineTool 库创建了两个新的支持向量机。一个设置为发出新的“买入”交易信号,另一个设置为发出新的“卖出”交易信号。
七个标准指标被初始化,每个指标的句柄都存储到一个整数数组中(注意:指标的任意组合都可以用作输入,它们只需要以单个整数数组的形式传递给 svm)。
指标句柄数组被传递到新的支持向量机。
使用指标句柄数组和其他参数,历史价格数据用于生成准确的输入和输出,以用于训练支持向量机。
一旦生成了所有输入和输出,就对两个支持向量机进行训练。
经过训练的支持向量机在 EA 中用于发出新的买入和卖出交易信号。当出现新的买入或卖出交易信号时,将打开交易并手动设置止损和止盈订单。
希望 EA 交易能够让您对该工具进行一些试验。我建议您复制/更改/修改 EA 交易以适合您自己的交易风格。

附件下载
📎 svmtrader.mq5 (14.52 KB)
Source: MQL5 #1229
💡 精彩内容推荐
✍️ 楼主最新发布
- •
- •
- •
- •
- •
- •
🔗 您可能感兴趣
- •
- •
- •
- •
- •
- •
🔐
请登录后参与评论
注册满12小时后评论,即可解锁附件下载
立即登录
